法令政策-公告輕重分流

2025-09-22 13:44

類別:雇主聘僱外國人許可及管理法規

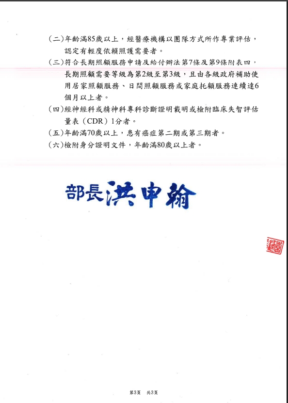
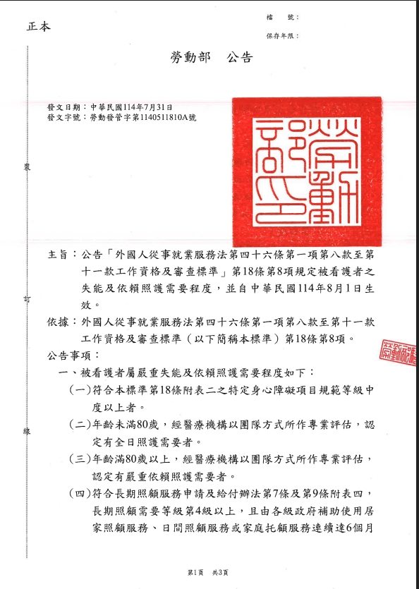
 「外國人從事就業服務法第四十六條第一項第八款至第十一款工作資格及審查標準」第18條第8項規定被看護者之失能及依賴照護需要程度,並自中華民國114年8月1日生效。

內容:

「外國人從事就業服務法第四十六條第一項第八款至第十一款工作資格及審查標準」第18條第8項規定被看護者之失能及依賴照護需要程度,並自中華民國114年8月1日生效。

 

返回